1. Электроника
  2. ЭЛЕКТРОНИКА и бытовая ТЕХНИКА
  3. Печатные платы, модули
  4. Комплекты для монтажа

Черный Волчок гироскоп светодиодный цвета обучения пайки 2 x батарея



#товара: 14175002387

Все товары продавца: Dikson_xxx

Состояние Новый

Счет-фактура Я выставляю счет-фактуру НДС

Код производителя Bączek LED гироскоп многоцветные DIY KIT

Производитель Инна (DIY)

Состояние упаковки оригинальные

Количество 49 штук

  • Количество

  • Проблемы? Сомнения? Вопросы? Задайте вопрос!

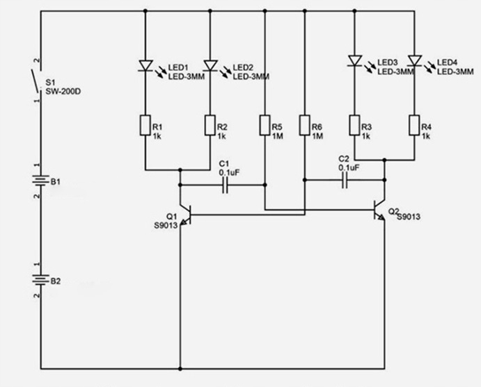
    Żyroskopowy bączek Led

    Układ do samodzielnego montażu, wymaga lutowania.

    Trudność układu Łatwy, czas montażu 80 minut.

    Zasilanie 2 baterie 2032 w komplecie

    Bączek po zmontowaniu świeci tylko wtedy jak się nim pokręci .

    Świecące na przemian diody led z wysoką częstotliwością prezentują niesamowite efekty świetlne.

    Инструкция:

    На макетах напечатана Схема монтажа на плате. Нужно обратить внимание на полярность светодиоды более длинная ножка-плюс, большинство элементов имеют описанные параметры на корпусе. Резисторы они могут иметь маркировку полосы их сопротивление и допуск можно прочитать с помощью калькуляторов доступны в интернете или путем измерения с помощью измерителя. в зависимости от макета, мы сначала собираем самые маленькие элементы.

    Корзина 0