1. Электроника
  2. ЭЛЕКТРОНИКА и бытовая ТЕХНИКА
  3. Печатные платы, модули
  4. Комплекты для монтажа

Lewitacja ultradźwiękowa lutowanie SMD DIY KIT



#товара: 15532531422

Все товары продавца: Dikson_xxx

Состояние Новый

Счет-фактура Я выставляю счет-фактуру НДС

Вес с индивидуальной упаковкой 0.05 кг

Код производителя Lewitacja ultradźwiękowa SMD diy kit

Производитель Инна (DIY)

Состояние упаковки оригинальные

Количество 8 штук

  • Количество

  • Проблемы? Сомнения? Вопросы? Задайте вопрос!

    Lewitacja Ultradźwiękowa

    Elementy SMD

    do samodzielnego montażu, lutowania SMD.

    Układ średnio zaawansowany , czas montażu 120 min.

    Małe układy do lutowania nawierzchniowego SMD  proszę zwrócić szczególną uwagę.

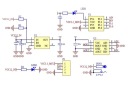
    Jest to małe ultradźwiękowe urządzenie do lewitacji lekkich przedmiotów takich jak kulki piankowe o średnicy 2-3 mm.

    Układ  działa z częstotliwością 40KHZ . Obwód składa się głównie z mikrokontrolera , układu sterownika i dwóch emiterów ultradźwiękowych.

    Służy do przedstawienia ultradźwiękowego

    zawieszenia fali stojącej.

    Zasilanie : DC 12V (0.5-1A) (brak zasilacza w komplecie).

    (dostępne na naszych aukcjach)

    Gniazdo zasilania :

    Częstotliwość: 40KHZ

    Wymiar zewnętrzny po zmontowaniu: długość 40mm x szerokość 40mm x wysokość 66mm

    Zasada działania: ultradźwiękowa lewitacja fali stojącej polega na istnieniu pewnej odległości (zwanej odległością wnęki rezonansowej) między końcem nadawczym ultradźwiękowym a końcem nadawczym (lub innym końcem nadawczym). Fala przenoszona i fala odbita (lub inna fala akustyczna) są nakładane w sposób ciągły, aby ostatecznie utworzyć falę stojącą. Siła akustyczna działająca na obiekt w węźle fali stojącej pokonuje efekt grawitacji i ostatecznie osiąga efekt lewitacji.

    Zalecamy nie odcinać nóżek od nadajników

    Ultradźwiękowych bo można je uszkodzić i

    zwrócić uwagę na kierunek montażu

    tych elementów oznaczonych literką T.

    Zalecamy nie odcinać nóżek od nadajników

    Ultradźwiękowych bo można je uszkodzić i

    zwrócić uwagę na kierunek montażu

    tych elementów.

    Инструкция:

    На макетах напечатана Схема монтажа на плате. Нужно обратить внимание на полярность светодиоды более длинная ножка-плюс, большинство элементов имеют описанные параметры на корпусе. Резисторы они могут иметь маркировку полосы их сопротивление и допуск можно прочитать с помощью калькуляторов доступны в интернете или путем измерения с помощью измерителя. в зависимости от макета, мы сначала собираем самые маленькие элементы.

    Корзина 0